
Sigma virus diversity
One of the best-studied naturally occurring parasites of Drosophila is the sigma virus of Drosophila melanogaster (DMelSV). DMelSV is a negative sense single stranded RNA virus in the family Rhabdoviridae. DMelSV is particularly cool as it is transmitted purely vertically through both eggs and sperm, and also causes infected flies to become paralysed and die on exposure to carbon dioxide (so it is easy to screen for infected flies).
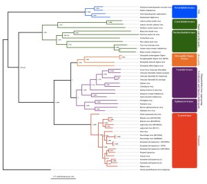
We have found that sigma viruses are common pathogens of Drosophila and other diptera, and represent a new genus of rhabdoviruses (Figures 1 and 3). Based on our findings – and reports of carbon dioxide sensitivity in other species – we suggested these viruses are widespread in dipterans, if not insects as a whole (see here and here). Our recent work has confirmed this: we have found sigma-like viruses in a range of different insects (Lepidoptera, Hemiptera and a diverse array of Diptera).
